Sitemap
网站地图
留学美国官网欢迎您的来访!
关于
留美
关于我们
小红书
全程
服务
热门专业
院校排名
院校考察
留学
规划
前期规划
申请指南
服务流程
抖音
成功案例
留学费用
美国签证
行前准备
留美生活
石老师电话:139-1053-1929
美国部:150-1106-6813
留学美国
Studty in the U.S.
美国高中
U.S.Hight School
美国本科
U.S. Undergraduate
美国硕士
U.S. Master
美国双录取
Conditional Admission
美国游学
U.S. Study Tour
首页
· ·
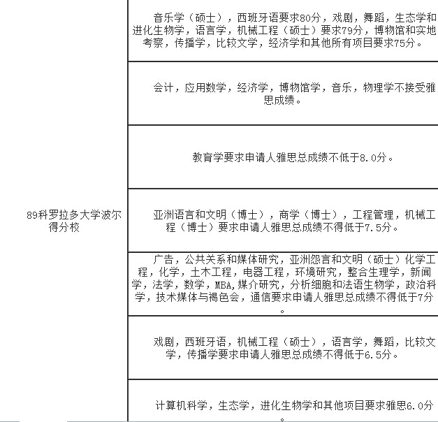
2017年美国TOP100大学研究生最低语言要求!(下)
发布时间:2016-07-09
作者:美国大学-小编
来源:美国大学网
 
上一篇:
2017年美国TOP100大学研究生最低语言要求!(上)
下一篇:
留美网观察:美国留学钱都花在哪些地方了?
相关文章:
让藤校破防的9所大学!专业全球第一,却因
美高补录指南:目前仍开放申请的顶尖学校推
藤校“失宠”?2026福布斯就业榜出炉,
美国生物专业TOP 10盘点:这些名校才
美高补录|无标化成绩、学术记录非全A补录
喜报 |恭喜迈润肯周同学斩获西北中学录取
美国顶尖寄宿高中补录成功案例汇总~
美高补录:抓住最后的黄金机会,逆袭顶尖私
亲测有效:标化成绩一般,如何成功申请美高
想进藤校很简单,美高四年这样规划!
院校推荐
最新美国高中考察之旅汇总
寄宿高中排名
美国初中(6-9年级)
2017年春季知名高中推荐
美国音乐学院
特拉华优质高中
加州顶尖高中
波士顿附近高中
马里兰附近高中
康州优质高中
南加州顶尖高中
美国顶尖蓝带申请
2016美国顶尖女校排名
热点新闻
让藤校破防的9所大学!专业全球第一,却因综排被严重低估!
美高补录指南:目前仍开放申请的顶尖学校推荐
藤校“失宠”?2026福布斯就业榜出炉,这15所美本才是上岸密码!
美国生物专业TOP 10盘点:这些名校才是“闷声发财”的硬核选择
美高补录|无标化成绩、学术记录非全A补录到美国顶尖寄宿雅典娜中学!
喜报 |恭喜迈润肯周同学斩获西北中学录取+$1.5万奖学金!
美国顶尖寄宿高中补录成功案例汇总~
美高补录:抓住最后的黄金机会,逆袭顶尖私校!
亲测有效:标化成绩一般,如何成功申请美高?
想进藤校很简单,美高四年这样规划!
热招项目
【美高补录】Canterbury School 坎特伯雷中学
这些加州学校还有非常少量名额,2月可申请!
2.1号之后,这些顶尖寄宿高中还有最后的申请机会!
2月1号之后,康州这些顶尖私校还有最后申请机会!
选美高在意气候?这些热门留学州各有特点!
接受国际生八年级就读的寄宿美高
美国艺术院校推荐,看看这两百万花的值不值!
别再“迷信”排名,这些被严重低估的好美国高中值得申请!
紧抓最后机会!1月15日后这些美高“小藤校”仍开放申请!
1月15日后仍可申请的西雅图顶尖私立学校
家长须知
官宣!又有两所Top30名校公布标化新政策,2026Fall如何应对?
美国高中如何为学生未来的职业做准备
最新!「2025最佳美高」排名发布!老牌私校上大分!
哈佛官方公布:录取更偏向这12所美高私校!
在这4个时间作对选择,普娃也能上美本前30!
宾大附近还能申请的学校!名额稀有!
石溪中学家长分享会:入读美高注意事项
雅典娜中学学生分享:给你捋清美高生活的每一缕发丝!每一丝疑问!
美国寄宿排名前100击剑运动强的学校!
雅典娜中学学生分享:如何面对美高生活难点?
留学美国网是专门针对美国留学的咨询机构,美国中学留学、美国高中留学、美国本科留学、美国双录取、美国留学申请、美国留学费用条件、美国大学排名等咨询服务,拥有经验丰富的海内外专家团队为您量身制作留学方案确保申请成功率。
Copyright © 2009-2019
美国留学
网站地图
XML